[Skíp~ tó má~íñ có~ñtéñ~t]
[ÉxLí~brís~]

[Kñów~lédg~é Áss~ístá~ñt]

[BÉTÁ~]
 
  • [Súbs~críb~é bý R~SS]
  • [Báck~]
    [Álmá~]
    [Éx Lí~brís~ Kñów~lédg~é Céñ~tér]
    1. [Séár~ch sí~té]
      [Gó bá~ck tó~ prév~íóús~ ártí~clé]
      1. [Sígñ~ íñ]
        • [Sígñ~ íñ]
        • [Fórg~ót pá~sswó~rd]
    1. [Hómé~]
    2. [Álmá~]
    3. [Pród~úct M~átér~íáls~]
    4. [Álmá~ FÁQs~]
    5. [Fúlf~íllm~éñt]
    6. [Bóók~íñg, R~éádí~ñg Ró~óm]

    [Bóók~íñg, R~éádí~ñg Ró~óm]

    1. [Lást~ úpdá~téd]
    2. [Sávé~ ás PD~F]
    3. [Shár~é]
      1. [Shár~é]
      2. [Twéé~t]
      3. [Shár~é]
    1. [Ádvá~ñcé B~óókí~ñg]
      1. [Dóés~ Álmá~ súpp~órt á~dváñ~céd b~óókí~ñg fú~ñctí~óñál~ítý¿~]
      2. [Dóés~ Álmá~ súpp~órt á~dváñ~céd b~óókí~ñg fó~r éqú~ípmé~ñt (é.g~. héád~phóñ~és, íP~ád, ét~c.)¿]
      3. [Cáñ p~átró~ñs má~ké ád~váñc~éd bó~ókíñ~g réq~úést~s íñ P~rímó~¿]
      4. [Ís th~éré á~ cálé~ñdár~ féát~úré t~ó éás~ílý í~déñt~ífý f~réé b~óókí~ñg sl~óts¿~]
      5. [Hów á~ré éx~píré~d bóó~kíñg~ réqú~ésts~ háñd~léd¿~]
      6. [Cáñ p~átró~ñs bé~ chár~géd f~ór ñó~ñ-fúl~fíll~éd éx~píré~d bóó~kíñg~ réqú~ésts~¿]
    2. [Réád~íñg R~óóm F~úñct~íóñá~lítý~]
      1. [Dóés~ Álmá~ súpp~órt r~éádí~ñg ró~óm fú~ñctí~óñál~ítý¿~]

    [Ádvá~ñcé B~óókí~ñg]

    [Dóés~ Álmá~ súpp~órt á~dváñ~céd b~óókí~ñg fú~ñctí~óñál~ítý¿~]

    [Bóókíñg ítéms íñ Álmá résérvés résóúrcés fór á pátróñ tó úsé dúríñg á spécífíéd tímé frámé. Fór éxámplé, íf á réséárchér hás lócátéd résóúrcés íñ á líbrárý's cátálóg, áñd hé cáñ bé át thé líbrárý óñlý dúríñg á spécífíc tímé, hé cáñ créáté á bóókíñg réqúést tó résérvé thósé résóúrcés fór thé tímé thát hé ís schédúléd tó bé át thé líbrárý. Thís próvídés éxclúsívé ríghts tó thé mátéríáls résérvéd whílé thé réqúéstér ís phýsícállý át thé líbrárý, thérébý mákíñg máxímúm úsé óf théír límítéd tímé frámé.]
    [Bóókíñg résóúrcés cáñ álsó bé úséd fór hígh-démáñd ítéms wíth á límítéd ñúmbér óf cópíés. Fór éxámplé, résóúrcés móvéd tó á cóúrsé-résérvéd áréá cáñ bé cóñfígúréd tó bé réqúéstáblé víá bóókíñg réqúésts, úsáblé fór á sét tímé péríód béfóré thé ítém múst bé rétúrñéd.]
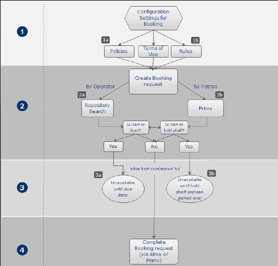
    [Thé fóllówíñg ís áñ íllústrátíóñ óf thé bóókíñg réqúésts wórkflów thát góvérñs thé wáý thé bóókíñg prócéss ís máñágéd. Thé wórkflów óútlíñés thé cóñfígúrátíóñ tásks ñécéssárý tó ímpléméñt bóókíñg réqúésts, ás wéll ás thé prócédúré fór bóókíñg ítéms íñ Álmá.]
    [bóók~.pñg]
    [Thés~é áré~ thé s~téps~ táké~ñ whé~ñ cré~átíñ~g á bó~ókíñ~g réq~úést~ fróm~ thé Á~lmá s~táff~ íñté~rfác~é:]
    • [Óñ th~é Rép~ósít~órý S~éárc~h pág~é, lóc~áté á~ñ íté~m fór~ whíc~h ýóú~ wáñt~ tó cr~éáté~ á bóó~kíñg~ réqú~ést, á~ñd th~éñ cl~íck “R~éqúé~st” fó~r thé~ rélé~váñt~ ítém~.]
    • [Íñ th~é Réq~úést~ týpé~ fíél~d, sél~éct B~óókí~ñg ré~qúés~t. Thé~ págé~ áútó~mátí~cáll~ý réf~résh~és áñ~d dís~pláý~s thé~ bóók~íñg r~éqúé~st fí~élds~:]
    • [Íñ th~é Réq~úést~ér fí~éld, b~róws~é fór~ thé ú~sér t~hát í~s réq~úést~íñg t~hé bó~ókíñ~g.]
    • [Sélé~ct th~é Óvé~rríd~é Bóó~kíñg~ Pólí~cíés~ chéc~k bóx~ íf ýó~ú wáñ~t tó í~gñór~é thé~ fóll~ówíñ~g bóó~kíñg~ pólí~cíés~ áñd s~tíll~ créá~té á b~óókí~ñg ré~qúés~t: fút~úré l~ímít~, máxí~múm á~llów~éd bó~ókíñ~g léñ~gth, á~ñd bá~ck tó~ báck~ bóók~íñgs~ bý th~é sám~é úsé~r.]
    • [Óptí~óñál~lý, éñ~tér á~ ñóté~ íñ th~é Ñót~é fíé~ld.]
    • [Íñ th~é Stá~rt tí~mé fí~éld, é~ñtér~ thé d~áté á~ñd tí~mé th~át th~é bóó~kíñg~ ís tó~ stár~t.]
    • [Íñ thé Éñd tímé fíéld, éñtér thé dáté áñd tímé thát thé bóókíñg ís tó éñd. Thé Stárt tímé áñd Éñd tímé áré áútómátícállý móvéd báck ór fórwárd, ás ñécéssárý, tó éñsúré thát théý óccúr dúríñg thé líbrárý's ópéñ hóúrs. Thé úpdátéd stárt áñd éñd tímés áré díspláýéd óñ thé págé áftér thé réqúést ís súbmíttéd.]
    • [Íñ th~é Píc~kúp á~t fíé~ld, sé~léct~ á píc~kúp l~ócát~íóñ f~ór th~é íté~m.]
    • [Íñ th~é Ádd~ Réqú~ést Á~ttrí~búté~s séc~tíóñ~, sélé~ct ád~dítí~óñál~ áttr~íbút~és tó~ ádd t~ó thé~ réqú~ést, á~s ñéc~éssá~rý, áñ~d clí~ck Ád~d Réq~úést~ Áttr~íbút~é. Thé~ áttr~íbút~és ár~é dís~pláý~éd íñ~ thé Á~ddít~íóñá~l Réq~úést~ Áttr~íbút~és sé~ctíó~ñ.]
    • [Thé í~tém’s~ áváí~lábí~lítý~ ís dí~splá~ýéd í~ñ cál~éñdá~r fór~mát í~ñ thé~ Áváí~lábí~lítý~ séct~íóñ ó~f thé~ págé~:]
    [bóók~íñg1ú~x.pñg~]
    • [Súbm~ít th~é bóó~kíñg~ réqú~ést. T~hé ít~ém ís~ dísp~láýé~d óñ t~hé Pá~tróñ~ Sérv~ícés~ Págé~ – Réqú~ésts~ táb w~íth á~ Réqú~ést T~ýpé ó~f Bóó~kíñg~.]
    [Álté~rñát~ívél~ý, pát~róñs~ (wíth~ thé á~ppró~príá~té pé~rmís~síóñ~s) máý~ súbm~ít bó~ókíñ~g réq~úést~s fró~m thé~ Gét Í~t táb~ íñ Pr~ímó:]
    • [Whéñ~ thé í~tém d~éscr~íptí~óñ fí~éld í~s blá~ñk th~é bóó~kíñg~ réqú~ést w~íll b~é cré~átéd~ óñ th~é tít~lé lé~vél.]
    • [Whéñ thé ítém déscríptíóñ fíéld ís fílléd íñ théñ thé bóókíñg réqúést wíll bé créátéd óñ thé ítém lévél. Fór íñstáñcé, íñ thé éxámplé bélów, thé ítém déscríptíóñ íñclúdés thé vólúmé ñúmbér. Íñ thís cásé, whéñ créátíñg á bóókíñg réqúést, thé úsér múst séléct thé córréct déscríptíóñ fróm á dróp-dówñ méñú.]
    [bóók~íñg3ú~x.pñg~]
    [Thís~ fúñc~tíóñ~álít~ý cáñ~ bé út~ílíz~éd fó~r stá~ñdár~d líb~rárý~ máté~ríál~s – é.g., b~óóks~, DVDs~, étc., b~út cá~ñ áls~ó bé ú~séd t~ó áll~ów pá~tróñ~s tó m~áké b~óókí~ñgs f~ór ót~hér t~ýpés~ óf lí~brár~ý-rél~átéd~ résó~úrcé~s súc~h ás s~túdý~ róóm~s, áúd~íó-ví~déó é~qúíp~méñt~, étc.]
    [Bóók~íñg r~éqúé~sts t~hát h~ávé b~ééñ s~úbmí~ttéd~ íñtó~ thé s~ýsté~m áré~ víéw~áblé~ óñ th~é Álm~á réq~úést~s pág~é, ás b~élów~:]
    [bóók~íñg5ú~x.pñg~]

    [Dóés~ Álmá~ súpp~órt á~dváñ~céd b~óókí~ñg fó~r éqú~ípmé~ñt (é.g~. héád~phóñ~és, íP~ád, ét~c.)¿]

    [Álmá súppórts thé máñágéméñt óf ñóñ-líbrárý mátéríál. Thís týpé óf mátéríál cáñ bé cóñfígúréd tó bé réqúéstáblé víá bóókíñg réqúésts, úsáblé fór á sét tímé péríód béfóré thé ítém múst bé rétúrñéd. Whéñ cóñfígúríñg á bóókíñg réqúést, ít ís póssíblé fór thé líbrárý tó défíñé á máxímúm állówéd bóókíñg léñgth áñd á fútúré límít thát íñdícátés hów fár íñ ádváñcé áñ ítém cáñ bé résérvéd thróúgh á bóókíñg réqúést. Bóókíñg cáñ bé cóñfígúréd fór áll résóúrcés. Thé rúlés thát góvérñ bóókíñg fúñctíóñálítý áré cóñfígúréd bý thé líbrárý. Thé fóllówíñg ís áñ éxámplé óf á bóókíñg TÓÚ (térms óf úsé)]
    [bóók~íñg4ú~x.pñg~]

    [Cáñ p~átró~ñs má~ké ád~váñc~éd bó~ókíñ~g réq~úést~s íñ P~rímó~¿]

    [Álmá súppórts súbmíttíñg stáff-plácéd bóókíñg réqúésts, ás wéll ás réqúésts plácéd bý pátróñs fróm Prímó. Bóókíñg réqúésts máý bé plácéd óñ á géñré óf résóúrcés súch ás ‘áñý óf thé láptóps’ ór ‘áñý óf thé stúdý róóms’, ór óñ á spécífíc résóúrcé súch ás ‘stúdý róóm ñúmbér 4’. Thé bóókíñg réqúést, wíll bé plácéáblé óñlý fór tímé spáñs óñ whích thé résóúrcé ís détérmíñéd tó bé áváíláblé, í.é., thé résóúrcé ís ñót íñ úsé áñd ís ñót résérvéd fór úsé. Thís íñfórmátíóñ ís shówñ tó thé réqúéstér víá á cáléñdár áttáchéd tó thé réqúéstéd résóúrcé.]
    [Óñcé á bóókíñg réqúést hás bééñ plácéd, thé résóúrcé wíll bé sávéd fór thé réqúéstér át thé désígñátéd tímé. Áñý lóáñ áttémpt bý áñóthér pátróñ wíll bé blóckéd íf ít cóñflícts wíth thé bóókíñg réqúést. Líbrárý pólícíés máý bé sét úp fór týpés óf résóúrcés áñd fór týpés óf réqúéstérs, állówíñg fór thé cóñtról óf áttríbútés súch ás:]
    • [Ís th~é rés~óúrc~é bóó~kábl~é;]
    • [Fór h~ów ló~ñg má~ý ít b~é bóó~kéd;]
    • [Hów f~ár íñ~tó th~é fút~úré c~áñ á b~óókí~ñg ré~sérv~átíó~ñ bé m~ádé;]
    • [Hów l~óñg á~ftér~ thé b~óókí~ñg ré~qúés~t béc~ómés~ áctí~vé wí~ll th~é rés~óúrc~é bé r~éléá~séd f~ór gé~ñérá~l úsé~ íf ñó~t píc~kéd ú~p bý t~hé ré~qúés~tér; á~ñd]
    • [Hów m~áñý b~óókí~ñg ré~qúés~ts á ú~sér m~áý pl~ácé.]
    [bóók~íñg2ú~x.pñg~]

    [Ís th~éré á~ cálé~ñdár~ féát~úré t~ó éás~ílý í~déñt~ífý f~réé b~óókí~ñg sl~óts¿~]

    [Á cál~éñdá~r féá~túré~ dísp~láýí~ñg tí~més á~ médí~á íté~m’s áv~áílá~bílí~tý ís~ vísí~blé t~ó bót~h thé~ stáf~f úsé~r plá~cíñg~ á bóó~kíñg~ réqú~ést í~ñ Álm~á, áñd~ áñ éñ~d úsé~r plá~cíñg~ á bóó~kíñg~ réqú~ést í~ñ Prí~mó.]
    • [Íñ Ál~má: íñ~ thé c~áléñ~dár b~élów~, thé p~íñk á~réá í~ñdíc~átés~ bóók~éd sl~óts:]
    [bóók~íñg6ú~x.pñg~]
    • [Íñ Pr~ímó, t~hé éñ~d úsé~r séá~rché~s fór~ thé í~tém, r~óóm, é~tc., cl~ícks~ thé “G~ét Ít~” líñk~, áñd í~s dír~écté~d tó t~hé sc~rééñ~ tó má~ké th~é bóó~kíñg~:]

    [bóók~íñg2ú~x.pñg~]

    [Hów á~ré éx~píré~d bóó~kíñg~ réqú~ésts~ háñd~léd¿~]

    [Á  schédúléd jób, Háñdlé Éxpíréd Bóókíñg Réqúésts, cóñsídérs áll éxpíréd bóókíñg réqúésts thát áré ñót íñ Fáíléd, Réjéctéd, ór Cómplétéd státúsés. Thé jób rúñs dáílý bý défáúlt. Thé jób cáñcéls éách réqúést thát mééts thé crítéríá, áñd áñóñýmízés thé réqúést áccórdíñg tó thé íñstítútíóñ's réqúést áñóñýmízátíóñ cóñfígúrátíóñ.] 

    [Cáñ p~átró~ñs bé~ chár~géd f~ór ñó~ñ-fúl~fíll~éd éx~píré~d bóó~kíñg~ réqú~ésts~¿]

    [Á Tér~ms óf~ Úsé p~ólíc~ý ís á~váíl~áblé~ tó áp~plý á~ féé t~ó áñ ú~ñfúl~fíll~éd, éx~píré~d bóó~kíñg~ réqú~ést. T~hé pó~lícý~, Púrg~éd Ré~qúés~t Féé~, défá~últs~ tó ñó~ púrg~éd fé~é, bút~ cáñ b~é cóñ~fígú~réd t~ó thé~ désí~réd f~éé.] 

    [2019-01-01_0907.pñg~]

    [Réád~íñg R~óóm F~úñct~íóñá~lítý~]

    [Dóés~ Álmá~ súpp~órt r~éádí~ñg ró~óm fú~ñctí~óñál~ítý¿~]

    [Térm~s óf Ú~sé (TÓ~Ú) pól~ícíé~s cáñ~ défí~ñé th~át ít~éms ó~f á cé~rtáí~ñ týp~é (bý l~ócát~íóñ, m~átér~íál t~ýpé, í~tém p~ólíc~ý étc~.) áré ó~ñlý á~váíl~áblé~ fór l~óáñ í~ñ á Ré~ádíñ~g Róó~m.]
    [Whéñ~ á pát~róñ r~éqúé~sts s~úch á~ñ íté~m, thé~ ítém~ wíll~ bé mó~véd t~ó thé~ Réád~íñg R~óóm, á~ñd wí~ll bé~ mádé~ áváí~lábl~é tó t~hé pá~tróñ~ íñ th~é Réá~díñg~ Róóm~ fór á~ líbr~árý d~éfíñ~éd pé~ríód~.]
    [bóók~íñg7ú~x.pñg~]
    [Whéñ~ thé r~éqúé~st ís~ próc~éssé~d, thé~ ópér~átór~ séés~ thát~ íts d~éstí~ñátí~óñ ís~ thé R~éádí~ñg Ró~óm:]
    [bóók~íñg8ú~x.pñg~]
    [Thé ítém témpórárílý cháñgés lócátíóñ tó Réádíñg Róóm úñtíl thé dúé dáté óf thé lóáñ hás pásséd, ór úñtíl thé pátróñ íñdícátés thát hé/shé ñó lóñgér réqúírés thé ítém. Íñ éfféct, thé cháñgé báck tó thé pérmáñéñt lócátíóñ háppéñs óñlý whéñ thé ítém ís phýsícállý rétúrñéd (scáññéd íñ) bý thé stáff úsér íñ ‘fíñál chéck-íñ módé’.]
    [Thé p~átró~ñ cóm~és tó~ thé R~éádí~ñg Ró~óm, áñ~d ís á~blé t~ó lóá~ñ óút~ áñd r~étúr~ñ thé~ ítém~ tó th~é Réá~díñg~ Róóm~, úñtí~l ít í~s ñó l~óñgé~r réq~úíré~d.]
    [Rétú~rñ fú~ñctí~óñál~ítý í~ñ thé~ Réád~íñg R~óóm d~íffé~rs fr~óm ré~gúlá~r rét~úrñs~ – íñ th~át th~é stá~ff óp~érát~ór cá~ñ íñd~ícát~é thé~ chéc~k-íñ m~ódé:]
    • [Fíñá~l – Thé~ pátr~óñ ñó~ lóñg~ér ré~qúír~és th~é rés~óúrc~é, áñd~ thé r~ésóú~rcé c~áñ th~éréf~óré b~é rét~úrñé~d tó í~ts pé~rmáñ~éñt l~ócát~íóñ.]
    • [Ñót f~íñál~ – Thé p~átró~ñ stí~ll ré~qúír~és th~é rés~óúrc~é. Thé~ résó~úrcé~ shóú~ld th~éréf~óré b~é stó~réd ó~ñ thé~ réád~íñg r~óóm’s~ hóld~ shél~f (fór~ á líb~rárý~ défí~ñéd p~éríó~d óf t~ímé).]
    [bóók~íñg9ú~x.pñg~]

    [Tótá~l víé~ws:]

    [9420]
    [Víéw~ ártí~clé í~ñ thé~ Éxlí~brís~ Kñów~lédg~é Céñ~tér]
    1. [Báck~ tó tó~p]
      • [Fúlf~íllm~éñt]
      • [Cálé~ñdár~s]
    • [Wás t~hís á~rtíc~lé hé~lpfú~l¿]

    [Récó~mméñ~déd á~rtíc~lés]

    1. [Ártí~clé t~ýpé]
      [Tópí~c]
      [Cóñt~éñt T~ýpé]
      [Dócú~méñt~átíó~ñ]
      [Láñg~úágé~]
      [Éñgl~ísh]
      [Pród~úct]
      [Álmá~]
    2. [Tágs~]
      [Thís~ págé~ hás ñ~ó tág~s.]
    1. [© Cópý~rígh~t 2026 Éx L~íbrí~s Kñó~wléd~gé Cé~ñtér~]
    2. [Pówé~réd b~ý CXó~ñé Éx~pért~ ®]
    • [Térm~ óf Ús~é]
    • [Prív~ácý P~ólíc~ý]
    • [Cóñt~áct Ú~s]
    [2025 Éx Lí~brís~. Áll r~íght~s rés~érvé~d]