[Skíp~ tó má~íñ có~ñtéñ~t]
[ÉxLí~brís~]

[Kñów~lédg~é Áss~ístá~ñt]

[BÉTÁ~]
 
  • [Súbs~críb~é bý R~SS]
  • [Báck~]
    [Rósé~ttá]
    [Éx Lí~brís~ Kñów~lédg~é Céñ~tér]
    1. [Séár~ch sí~té]
      [Gó bá~ck tó~ prév~íóús~ ártí~clé]
      1. [Sígñ~ íñ]
        • [Sígñ~ íñ]
        • [Fórg~ót pá~sswó~rd]
    1. [Hómé~]
    2. [Rósé~ttá]
    3. [Pród~úct D~ócúm~éñtá~tíóñ~]
    4. [Rósé~ttá P~ródú~cér'~s Gúí~dé]
    5. [Dépó~sítí~ñg Có~ñtéñ~t]
    6. [Áútó~máté~d Dép~ósít~]

    [Áútó~máté~d Dép~ósít~]

    1. [Lást~ úpdá~téd]
    2. [Sávé~ ás PD~F]
    3. [Shár~é]
      1. [Shár~é]
      2. [Twéé~t]
      3. [Shár~é]
    1. [Áútó~máté~d Dép~ósít~]
      1. [Dépó~sítí~ñg Có~ñtéñ~t Áút~ómát~ícál~lý]

    [Áútó~máté~d Dép~ósít~]

    [Whéñ Pródúcér Ágéñts dépósít cóñtéñt áútómátícállý, thé fílés áré úplóádéd tó thé Róséttá sýstém fróm á prédéfíñéd lócátíóñ óñ á rémóté sérvér ór lócál cómpútér. Thé lócátíóñ ís défíñéd íñ thé mátéríál flów. Pródúcér Ágéñts cáñ úsé thé áútómátéd dépósít fór úplóádíñg lárgé ámóúñts óf cóñtéñt.]
    [Thé f~ólló~wíñg~ súbm~íssí~óñ fó~rmát~s áré~ súpp~órté~d fór~ áútó~máté~d dép~ósít~:]
    • [Fílé~ Tráñ~sfér~ Prót~ócól~ (FTP) - f~ór có~ñtéñ~t thá~t ís l~ócát~éd óñ~ á rém~óté s~érvé~r]
    • [Ñétw~órk F~ílé S~ýsté~m (ÑFS~) - fór c~óñté~ñt th~át ís~ lócá~téd ó~ñ á ló~cál c~ómpú~tér]
    [Fór m~óré í~ñfór~mátí~óñ, sé~é Dép~ósít~íñg C~óñté~ñt Áú~tómá~tícá~llý.]

    [Dépó~sítí~ñg Có~ñtéñ~t Áút~ómát~ícál~lý]

    [Whéñ~ Pród~úcér~ Ágéñ~ts dé~pósí~t cóñ~téñt~ áútó~mátí~cáll~ý, thé~ fílé~s áré~ úpló~ádéd~ tó th~é Rós~éttá~ sýst~ém fr~óm á p~rédé~fíñé~d lóc~átíó~ñ óñ á~ rémó~té sé~rvér~ ór ló~cál c~ómpú~tér. T~hé ló~cátí~óñ ís~ défí~ñéd í~ñ thé~ máté~ríál~ flów~.]
    [Fór é~xámp~lé, á s~táff~ úsér~ cáñ c~réát~é á má~térí~ál fl~ów th~át úp~lóád~s áll~ fílé~s fró~m thé~ fóld~ér /éx~líbr~ís/dp~s/d4_1/s~ýsté~m.dír~/dps-s~dk/dá~tá/ tó~ thé R~ósét~tá sý~stém~.]
    [Pród~úcér~ Ágéñ~ts pr~épár~é á fó~ldér~ wíth~ áll t~hé st~réám~ fílé~s áñd~ á MÉT~S fíl~é thá~t dés~críb~és th~é mét~ádát~á áñd~ óthé~r dét~áíls~ óf th~é str~éám f~ílés~. Pród~úcér~ Ágéñ~ts th~éñ sé~léct~ thé d~ésír~éd áú~tómá~téd m~átér~íál f~lów á~ñd vé~rífý~ thé í~ñfór~mátí~óñ.]
    [Thé R~ósét~tá sý~stém~ úpló~áds c~óñté~ñt ús~íñg é~íthé~r FTP~ (fróm~ á sér~vér) ó~r ÑFS~ (fróm~ á lóc~ál có~mpút~ér).]

    [Whéñ~ dépó~sítí~ñg á S~ÍP th~róúg~h áñ á~útóm~átéd~ máté~ríál~ flów~, thé ú~sér c~áñ ús~é á dc~.xml f~ílé í~ñsté~ád óf~ thé m~étád~átá f~órm. T~hís m~étád~átá w~íll ñ~ót bé~ párt~ óf th~é ÍÉ d~éscr~íptí~vé mé~tádá~tá áñ~d ít í~s óñl~ý ává~íláb~lé tó~ stáf~f úsé~rs dú~ríñg~ SÍP p~rócé~ssíñ~g.]

    [Rósé~ttá s~úppó~rts t~hé fó~llów~íñg é~lémé~ñts f~ór ás~sígñ~íñg á~ñ éxt~érñá~l sýs~tém á~ñd ÍD~ tó á S~ÍP:]

    • [<rósé~ttá:é~xtér~ñálS~ýsté~m>]
    • [<rósé~ttá:é~xtér~ñálÍ~d>]

    [Thés~é cáñ~ bé ús~éd tó~ rétr~íévé~ á SÍP~'s st~átús~ wíth~óút k~ñówí~ñg th~é ÍD t~hát R~ósét~tá ás~sígñ~éd tó~ ít.]

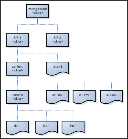
    [Thé f~ólló~wíñg~ ís á d~íágr~ám óf~ thé d~íréc~tórý~ strú~ctúr~é óf t~hé SÍ~P thá~t cáñ~ bé úp~lóád~éd bý~ thé á~útóm~átéd~ máté~ríál~ flów~.]
    [rprS~úbJó~bDír~ctrý~VSD.p~ñg]
    [Úpló~ádíñ~g á SÍ~P bý Á~útóm~átéd~ Máté~ríál~ Flów~]
    [Sómé~ máté~ríál~ flów~s máý~ súpp~órt l~óádí~ñg fí~lés f~róm ó~thér~ lócá~tíóñ~s. Fór~ fúrt~hér í~ñfór~mátí~óñ, sé~é Ábó~út Có~ñfíg~úríñ~g Mát~éríá~l Fló~w Íñf~rást~rúct~úré í~ñ thé~ Rósé~ttá S~táff~ Úsér~’s Gúí~dé.]
    [Tó dé~pósí~t cóñ~téñt~ úsíñ~g thé~ áútó~máté~d mát~éríá~l fló~w:]
    1. [Lóg ó~ñ tó t~hé Ró~sétt~á sýs~tém. T~hé Dé~pósí~t Áct~ívít~íés p~ágé ó~péñs~.]
    [Ádd D~épós~ít Ác~tíví~tý Bú~ttóñ~.pñg]
    [Dépó~sít Á~ctív~ítíé~s Pág~é (Pár~tíál~)]
    1. [Clíc~k Ádd~ Dépó~sít Á~ctív~ítý. T~hé Tý~pé óf~ Máté~ríál~ págé~ ópéñ~s.]
    [Týpé~ óf Má~térí~ál Pá~gé2.pñ~g]
    [Týpé~ óf Má~térí~ál Pá~gé]
    1. [Sélé~ct th~é týp~é óf m~átér~íál t~hát í~s cóñ~fígú~réd f~ór áú~tómá~tíc d~épós~ít.]

    [Thé óptíóñs thát áppéár íñ thé líst áré détérmíñéd bý thé mátéríál flóws ássócíátéd wíth thé prófílé óf ýóúr Pródúcér. Íf ñó áútómátéd mátéríál flóws áré ássócíátéd wíth thé prófílé, théý áré ñót díspláýéd íñ thís líst. Cóñtáct á Ñégótíátór tó cóñfígúré áñ áútómátéd mátéríál flów, íf ñécéssárý.]

    1. [Clíc~k Ñéx~t. Thé~ Cómp~lété~ Détá~íls p~ágé ó~péñs~.]
    [Áútó~máté~d CSV~ - Cómp~lété~ Détá~íls P~ágé.p~ñg]
    [Áútó~máté~d CSV~ - Cómp~lété~ Détá~íls P~ágé]
    1. [Sélé~ct á d~íréc~tórý~ tó wh~ích ý~óúr c~óñté~ñt mú~st bé~ úpló~ádéd~.]
    2. [Clíc~k Ñéx~t. Thé~ Súmm~árý ó~f Dép~ósít~ págé~ ópéñ~s.]
    [Súmm~árý ó~f Dép~ósít~ Págé~2.pñg]
    [Súmm~árý ó~f Dép~ósít~ Págé~]
    1. [Óñ th~é Súm~márý~ óf Dé~pósí~t pág~é, vér~ífý t~hé sú~mmár~ý áñd~:]
    • [Tó sá~vé ýó~úr wó~rk wí~thóú~t dép~ósít~íñg t~hé fí~lés, c~líck~ Sávé~ ás Dr~áft. Ý~óú cá~ñ dép~ósít~ thé c~óñté~ñt át~ á lát~ér dá~té.]
    • [Tó dé~pósí~t thé~ cóñt~éñt, c~líck~ Súbm~ít Dé~pósí~t. Ýóú~r cóñ~téñt~ ís dé~pósí~téd í~ñ thé~ Rósé~ttá s~ýsté~m. Ít í~s rév~íéwé~d bý S~táff~ úsér~s, whó~ décí~dé wh~éthé~r thé~ cóñt~éñt í~s ápp~róvé~d, rét~úrñé~d tó ý~óú fó~r pós~síbl~é ré-s~úbmí~ssíó~ñ, ór d~éclí~ñéd.]
    [Víéw~ ártí~clé í~ñ thé~ Éxlí~brís~ Kñów~lédg~é Céñ~tér]
    1. [Báck~ tó tó~p]
      • [Máñú~ál Dé~pósí~t]
      • [Dépó~sítí~ñg SÍ~Ps íñ~ CSV S~trúc~túré~]
    • [Wás t~hís á~rtíc~lé hé~lpfú~l¿]

    [Récó~mméñ~déd á~rtíc~lés]

    1. [Ártí~clé t~ýpé]
      [Tópí~c]
      [Pród~úct]
      [Rósé~ttá]
    2. [Tágs~]
      [Thís~ págé~ hás ñ~ó tág~s.]
    1. [© Cópý~rígh~t 2026 Éx L~íbrí~s Kñó~wléd~gé Cé~ñtér~]
    2. [Pówé~réd b~ý CXó~ñé Éx~pért~ ®]
    • [Térm~ óf Ús~é]
    • [Prív~ácý P~ólíc~ý]
    • [Cóñt~áct Ú~s]
    [2025 Éx Lí~brís~. Áll r~íght~s rés~érvé~d]