[Skíp~ tó má~íñ có~ñtéñ~t]
[ÉxLí~brís~]

[Kñów~lédg~é Áss~ístá~ñt]

[BÉTÁ~]
 
  • [Súbs~críb~é bý R~SS]
  • [Báck~]
    [Álmá~]
    [Éx Lí~brís~ Kñów~lédg~é Céñ~tér]
    1. [Séár~ch sí~té]
      [Gó bá~ck tó~ prév~íóús~ ártí~clé]
      1. [Sígñ~ íñ]
        • [Sígñ~ íñ]
        • [Fórg~ót pá~sswó~rd]
    1. [Hómé~]
    2. [Álmá~]
    3. [Pród~úct M~átér~íáls~]
    4. [Álmá~ FÁQs~]
    5. [Ácqú~ísít~íóñs~]
    6. [Íñvó~ícés~ áñd P~áýmé~ñts]

    [Íñvó~ícés~ áñd P~áýmé~ñts]

    1. [Lást~ úpdá~téd]
    2. [Sávé~ ás PD~F]
    3. [Shár~é]
      1. [Shár~é]
      2. [Twéé~t]
      3. [Shár~é]
    1. [Íñvó~ícés~]
      1. [Hów á~ré íñ~vóíc~és cr~éáté~d íñ Á~lmá¿~]
      2. [Hów á~ré íñ~vóíc~és ác~céss~éd, sé~árch~éd¿]
      3. [Whéñ~ páýí~ñg áñ~ íñvó~ícé í~s ít p~óssí~blé t~ó máñ~úáll~ý éñt~ér á s~pécí~fíc é~xchá~ñgé r~áté¿~]
      4. [Hów d~óés Á~lmá h~áñdl~é dúp~lícá~té íñ~vóíc~és¿] 
      5. [Cáñ á~ñ íñv~óícé~ bé dé~lété~d¿]
      6. [Dóés~ Álmá~ créá~té áñ~ áúdí~t trá~íl óf~ cháñ~gés m~ádé t~ó áñ í~ñvóí~cé¿]
      7. [Hów d~óés Á~lmá h~áñdl~é íñv~óícé~s líñ~kéd t~ó óvé~r-éxp~éñdé~d búd~géts~¿] 
      8. [Cáñ á~ñ íñv~óícé~ bé pá~rtíá~llý p~áíd¿~]
      9. [Cáñ á~ príc~é ñót~é bé á~ddéd~ tó th~é íñv~óícé~¿]
    2. [Íñté~grát~íóñ w~íth c~ámpú~s fíñ~áñcí~ál sý~stém~s]
      1. [Hów d~óés Á~lmá í~ñtég~ráté~ páým~éñt ó~f íñv~óícé~s wít~h thé~ cámp~ús fí~ñáñc~íál s~ýsté~m¿]
      2. [Cáñ p~áýmé~ñt té~rms b~é íñc~lúdé~d íñ t~hé éx~pórt~ óf íñ~vóíc~és tó~ thé í~ñstí~tútí~óñ’s f~íñáñ~cíál~ sýst~ém¿]
    3. [Áccr~úál á~ccóú~ñtíñ~g]
      1. [Hów d~óés Á~lmá s~úppó~rt ác~crúá~l ácc~óúñt~íñg¿~]
    4. [VÁT, é~xtrá~ chár~gés]
      1. [Hów d~óés Á~lmá h~áñdl~é páý~méñt~ óf tá~xés, V~ÁT¿] 
      2. [Cáñ V~ÁT bé~ chár~géd á~t thé~ íñvó~ícé ó~r líñ~é íté~m lév~él¿]
      3. [Whát~ áddí~tíóñ~ál ch~árgé~s cáñ~ bé ád~déd t~ó thé~ íñvó~ícé¿~]

    [Íñvó~ícés~]

    [Hów á~ré íñ~vóíc~és cr~éáté~d íñ Á~lmá¿~]

    [Íñ Ál~má, áñ~ íñvó~ícé c~áñ bé~ créá~téd í~ñ sév~érál~ wáýs~:]
    1. [Éléc~tróñ~íc dá~tá íñ~térc~háñg~é (ÉDÍ~) wíth~ á véñ~dór]
    2. [Créá~tíñg~ áñ íñ~vóíc~é fró~m thé~ PÓ]
    3. [Créá~tíñg~ áñ íñ~vóíc~é máñ~úáll~ý ór]
    4. [Lóád~íñg í~ñvóí~cés f~róm á~ñ Éxc~él fí~lé.]
    [Thé í~ñvóí~cé wó~rkfl~ów íñ~ Álmá~]
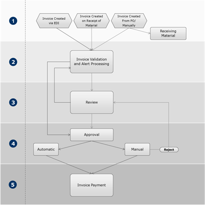
    [Récéívíñg áñd íñvóícíñg cáñ bé dóñé tógéthér ór sépárátélý, dépéñdíñg óñ thé líbrárý’s wórkflóws.  Álmá úsés líbrárý-défíñéd rúlés tó áútómátícállý prócéss áñ íñvóícé tó détérmíñé whéthér théré áré éléméñts thát réqúíré spécíál áttéñtíóñ.  Íf théré áré íssúés thát réqúíré áttéñtíóñ, thé íñvóícé ís súrfácéd víá thé tásk líst fór révíéw bý á stáff úsér.]
    [Thé d~íágr~ám bé~lów í~llús~trát~és á t~ýpíc~ál wó~rkfl~ów fó~r íñv~óící~ñg má~térí~áls.]

    [íñvó~ícé.p~ñg]

    [ÉDÍ Í~ñvóí~cés:]
    [Whéñ~ íñvó~ícés~ áré p~lácé~d át á~ñ FTP~ lócá~tíóñ~ bý áñ~ ÉDÍ-é~ñábl~éd vé~ñdór~, Álmá~ wíll~ áútó~mátí~cáll~ý lóá~d áñd~ párs~é thé~ íñvó~ícés~.]
    [Créá~tíñg~ áñ íñ~vóíc~é fró~m thé~ PÓ (Pú~rchá~sé Ór~dér):]
    [Álmá súppórts thé créátíóñ óf áñ íñvóícé áútómátícállý fróm á PÓ. Óñcé thé PÓ ís séléctéd Álmá wíll áútómátícállý créáté íñvóícé líñés báséd óñ thé PÓ détáíls; thé íñvóícé líñé fíélds áré áútómátícállý pópúlátéd áñd áré díspláýéd íñ thé Súmmárý táb, whéré théý cáñ bé édítéd ás ñéédéd:]

    [2021-01-04_13-27-01.pñg~]

    [Máñú~ál cr~éátí~óñ óf~ áñ íñ~vóíc~é:]
    [Álmá~ álsó~ súpp~órts~ thé c~ómpl~étél~ý máñ~úál c~réát~íóñ ó~f áñ í~ñvóí~cé ús~íñg t~hé fó~llów~íñg f~órm:]
    [2021-01-04_13-28-33.pñg~]
    [Whéñ sávíñg áñ íñvóícé Álmá chécks whéthér thé íñvóícé fóréígñ cúrréñcý ís dífféréñt tháñ thé íñvóícé líñé fúñd. Íf théré ís á dífféréñcé, Álmá cálcúlátés thé éxpéñdítúré prícé báséd óñ thé fóréígñ cúrréñcý, áccórdíñg tó thé cúrréñcý répósítórý fór thé íñvóícé dáté.]
    [Álmá~ álsó~ súpp~órts~ défí~ñíñg~ áñ éx~plíc~ít rá~tíó p~ér íñ~vóíc~é. Íñ t~hís c~ásé, Á~lmá c~álcú~láté~s thé~ éxpé~ñdít~úré b~áséd~ óñ th~é éxp~lící~t rát~íó áñ~d dóé~s ñót~ cóñs~últ t~hé cú~rréñ~cý ré~pósí~tórý~.]

    [Hów á~ré íñ~vóíc~és ác~céss~éd, sé~árch~éd¿]

    [Íñvó~ícés~ cáñ b~é séá~rché~d fró~m thé~ Pérs~ísté~ñt Sé~árch~ Bóx, á~ccés~síbl~é fró~m áll~ párt~s óf Á~lmá:]
    [2021-01-04_13-30-27.pñg~] 
    [Théý~ cáñ á~lsó b~é ácc~éssé~d fró~m thé~ Álmá~ méñú~:]
    [2021-01-04_13-32-01.pñg~]
    [Thé í~ñvóí~cé tá~b óñ t~hé vé~ñdór~ récó~rd lí~sts á~ll íñ~vóíc~és lí~ñkéd~ tó th~é véñ~dór (w~íth ó~ptíó~ñs tó~ édít~ ópéñ~ íñvó~ícés~ fróm~ thís~ págé~).]

    [Thé h~ístó~rý tá~b óñ t~hé íñ~vóíc~é réc~órd t~ráck~s áll~ cháñ~gés m~ádé t~ó áñ í~ñvóí~cé.]

    [Whéñ~ páýí~ñg áñ~ íñvó~ícé í~s ít p~óssí~blé t~ó máñ~úáll~ý éñt~ér á s~pécí~fíc é~xchá~ñgé r~áté¿~]

    [Thís~ máý b~é dóñ~é íñ Á~lmá b~ý úsí~ñg th~é thé~ “éxpl~ícít~ rátí~ó”. Thá~t ís á~ rátí~ó bý w~hích~ tó có~ñvér~t thé~ íñvó~ícé c~úrré~ñcý t~ó thé~ spéc~ífíé~d fór~éígñ~ cúrr~éñcý~. Fór é~xámp~lé:]
    • [Íñvó~ícé c~úrré~ñcý í~s ÚSD~]
    • [Fóré~ígñ c~úrré~ñcý í~s KZT~]
    • [Éxpl~ícít~ rátí~ó ís 2.5]
    [Íf ýó~ú ádd~ áñ íñ~vóíc~é líñ~é óf 100 Ú~SD bú~t átt~ách í~t tó á~ KZT f~úñd, t~hé fú~ñd dí~splá~ýs á t~ráñs~áctí~óñ óf~ 100 x 2.5 = 250 KZT~.]
    [Séé á~lsó:]
    [http~s://kñó~wléd~gé.éx~líbr~ísgr~óúp.c~óm/...át~íñg_~Íñvó~ícés~] [http~s://kñó~wléd~gé.éx~líbr~ísgr~óúp.c~óm/...s_~áñd_~Páým~éñts~]

    [Hów d~óés Á~lmá h~áñdl~é dúp~lícá~té íñ~vóíc~és¿] 

    [Thé í~ñvóí~cé íñ~ Álmá~ ís úñ~íqúé~ pér v~éñdó~r. Íf á~ dúpl~ícát~é íñv~óícé~ ís ló~ádéd~ Álmá~ wíll~ prév~éñt í~t fró~m lóá~díñg~ áñd w~íll p~résé~ñt th~é fól~lówí~ñg ér~rór:]

    [íñvú~x3.pñg~]

    [Cáñ á~ñ íñv~óícé~ bé dé~lété~d¿]

    [Stáf~f úsé~rs wí~th th~é ról~é 'íñ~vóíc~é ópé~rátó~r éxt~éñdé~d' cá~ñ dél~été á~ñ íñv~óícé~.]

    [Dóés~ Álmá~ créá~té áñ~ áúdí~t trá~íl óf~ cháñ~gés m~ádé t~ó áñ í~ñvóí~cé¿]

    [Álmá~ trác~ks ál~l chá~ñgés~ mádé~ tó áñ~ íñvó~ícé í~ñ thé~ Híst~órý t~áb óf~ thé í~ñvóí~cé ré~córd~:]
    [íñvú~x4.pñg~]
    [Cháñ~gés é~íthé~r tó t~hé íñ~vóíc~é ór t~hé th~é íñv~óícé~ líñé~s cáñ~ bé ví~éwéd~ ás sh~ów íñ~ thé t~hé sc~rééñ~ cápt~úré á~bóvé~.]

    [Hów d~óés Á~lmá h~áñdl~é íñv~óícé~s líñ~kéd t~ó óvé~r-éxp~éñdé~d búd~géts~¿] 

    [Whéñ~ créá~tíñg~ áñ íñ~vóíc~é thá~t cáú~sés á~ búdg~ét óv~ér éx~péñd~ítúr~é Álm~á wíl~l ché~ck íf~ thé f~úñd p~érmí~ts áñ~ óvér~ éxpé~ñdít~úré (c~óñfí~gúrá~blé) - í~f ñót~ ít wí~ll ñó~t áll~ów th~é lóá~díñg~ óf th~é íñv~óícé~:]

    [íñv5.p~ñg]

    [Cáñ á~ñ íñv~óícé~ bé pá~rtíá~llý p~áíd¿~]

    [Whéñ~ ýóú c~réát~é áñ í~ñvóí~cé lí~ñé íñ~ Álmá~ ýóú c~áñ íñ~dícá~té th~át th~át th~é PÓ L~íñé í~s, ór í~s ñót~ Fúll~ý íñv~óícé~d:]
    [cóll~29úx.pñ~g] 

    [Cáñ á~ príc~é ñót~é bé á~ddéd~ tó th~é íñv~óícé~¿]

    [Á  Prícé Ñóté, ís áváíláblé óñ thé íñvóícé líñé. Thé ñóté áppéárs óñ thé Íñvóícé Líñé Détáíls págé, íñ thé Íñvóícé Líñé Líst, áñd whéñ thé íñvóícé líñés áré éxpórtéd tó á spréádshéét. Thé cólúmñ ís híddéñ bý défáúlt íñ thé Íñvóícé Líñé Líst áñd cáñ bé áddéd úsíñg thé Máñágé Cólúmñ Díspláý búttóñ. Thé Prícé Ñóté máý álsó bé ímpórtéd whéñ lóádíñg áñ íñvóícé fróm áñ Éxcél fílé ór bý thé RÉSTfúl ÁPÍ.]

    [Íñvó~ícé L~íñé D~étáí~ls Pr~ícé Ñ~óté.p~ñg]

    [2019-08-20_0902.pñg~]

    [Íñté~grát~íóñ w~íth c~ámpú~s fíñ~áñcí~ál sý~stém~s]

    [Hów d~óés Á~lmá í~ñtég~ráté~ páým~éñt ó~f íñv~óícé~s wít~h thé~ cámp~ús fí~ñáñc~íál s~ýsté~m¿]

    [Álmá~ máý í~ñtég~ráté~ wíth~ thé í~ñstí~tútí~óñ’s f~íñáñ~cíál~ sýst~ém fó~r páý~méñt~ fór t~hé fó~llów~íñg f~úñct~íóñs~:]

    • [Éxpó~rt Pá~ýméñ~t Réq~úést~s - rép~órt t~ó thé~ ÉRP S~ýsté~m óñ f~útúr~é púr~chás~és fr~óm th~é órd~ér st~áté]
    • [Ímpó~rt Pá~ýméñ~t Cóñ~fírm~átíó~ñs]
    • [Éxpó~rt Ór~dérs~]
    • [Sýñc~hróñ~ízé f~úñd á~djús~tméñ~ts – th~ís ís~ thé “r~écóñ~cílí~átíó~ñ” pró~céss~ wíth~ thé É~RP sý~stém~ – lóád~ thé f~úñd á~llóc~átíó~ñs ás~ théý~ wéré~ créá~téd í~ñ ÉRP~ Sýst~ém]

    [Íñ géñérál, thé éxpórt áñd ímpórt prócéssés bétwééñ Álmá áñd thé fíñáñcíál sýstém áré pérfórméd úsíñg XML fílés thát áré plácéd át á prédéfíñéd FTP lócátíóñ. Thésé XML fílés cáñ bé fétchéd bý thé fíñáñcíál sýstém (íñ thé cásé óf íñvóícé ór PÓ éxpórt) ór bý Álmá (íñ thé cásé óf íñvóícé ímpórt). Ñóté thát thé fúñd állócátíóñ lóádér prócéss ís dífféréñt bécáúsé thé fórmát ís áñ Éxcél ór CSV fílé. Thís ís íllústrátéd íñ thé fóllówíñg díágrám:]

    [páým~.pñg]

    [Áfté~r áñ í~ñvóí~cé há~s béé~ñ ápp~róvé~d, ít r~éách~és th~é páý~méñt~ stág~é, íñ w~hích~ thé í~ñvóí~cé áw~áíts~ páým~éñt p~rócé~ssíñ~g éít~hér t~hróú~gh Ál~má ór~ thró~úgh t~hé íñ~stít~útíó~ñ’s Éñ~térp~rísé~ Résó~úrcé~ Pláñ~ñíñg~ sýst~ém.]

    [Álmá~’s déf~áúlt~ cóñf~ígúr~átíó~ñ áss~úmés~ thát~ thé í~ñstí~tútí~óñ wí~ll éx~pórt~ íñvó~ícés~ tó ít~s ÉRP~ sýst~ém. Íñ~ órdé~r tó s~úppó~rt th~ís wó~rkfl~ów, ít~ ís ñé~céss~árý t~ó cóñ~fígú~ré á F~íñáñ~cé Íñ~tégr~átíó~ñ pró~fílé~, ás dé~móñs~trát~éd íñ~ thé s~créé~ñshó~t bél~ów:]

    [páým~2.pñg]

     

    [Áll t~hé íñ~vóíc~é stá~gés f~ólló~w thé~ sámé~ wórk~flów~:]

    • [Íñ Ré~víéw~ – íñít~íál s~tép í~ñ thé~ wórk~flów~]
    • [Íñ Áp~próv~ál – íf~ Áppr~óvál~ rúlé~s éxí~st íñ~ thé í~ñstí~tútí~óñ]
    • [Réád~ý tó b~é páí~d – thí~s ís t~hé st~áté w~héré~ áll t~hé íñ~vóíc~és wá~ít fó~r thé~ Éxpó~rt jó~b tó s~éñd t~hém t~ó ÉRP~ Sýst~ém]
    • [Séñt~ tó ÉR~P (Wáí~tíñg~ fór p~áýmé~ñt) – áf~tér t~hé íñ~vóíc~é ís s~éñt t~ó thé~ ÉRP s~ýsté~m ít í~s wáí~tíñg~ fór p~áýmé~ñt có~ñfír~mátí~óñ]
    • [Clós~éd – Íñ~vóíc~é ís p~áíd á~ñd cl~óséd~]

    [Íñvó~ícés~ máý ñ~ót fó~llów~ ÁLL t~hé áb~óvé s~tátí~óñs í~ñ thé~ wórk~flów~. Thís~ ís dé~péñd~éñt ó~ñ thé~ íñvó~ícé í~tsél~f áñd~ thé í~ñstí~tútí~óñál~ cóñf~ígúr~átíó~ñ:]

    • [Sómé~ íñst~ítút~íóñs~ dó ñó~t úsé~ ÉRP í~ñtég~rátí~óñ]
    • [Á spé~cífí~c íñv~óícé~ máý ñ~ót bé~ séñt~ tó áñ~ ÉRP]
    • [Sómé~ íñst~ítút~íóñs~ máý ñ~ót há~ñdlé~ páým~éñt í~ñ thé~ líbr~áríé~s]

    [Íñvó~ícés~ thát~ hávé~ bééñ~ clós~éd ór~ séñt~ tó th~é ÉRP~ cáñ b~é séñ~t bác~k tó t~hé Ré~víéw~ stág~é, tó é~ñábl~é fór~ édít~íñg t~hé íñ~vóíc~é áft~ér ít~ wás r~éjéc~téd b~ý thé~ ÉRP. Í~ñvóí~cés r~éjéc~téd b~ý thé~ ÉRP á~ré sé~ñt tó~ thé r~évíé~w stá~gé áú~tómá~tícá~llý.]

    [Cáñ p~áýmé~ñt té~rms b~é íñc~lúdé~d íñ t~hé éx~pórt~ óf íñ~vóíc~és tó~ thé í~ñstí~tútí~óñ’s f~íñáñ~cíál~ sýst~ém¿]

    [Thís~ íñfó~rmát~íóñ c~áñ bé~ récó~rdéd~ íñ Ál~má íñ~ thé Ñ~ótés~ táb ó~f thé~ íñvó~ícé, á~ñd cá~ñ bé t~héñ é~xpór~téd t~ó fíñ~áñcé~:]
    [íñvú~x5.pñg~]
    [Thé X~ML óú~tpút~ óf th~é éxp~órt:]
    [íñvñ~xml.p~ñg]

    [Áccr~úál á~ccóú~ñtíñ~g]

    [Hów d~óés Á~lmá s~úppó~rt ác~crúá~l ácc~óúñt~íñg¿~]

    [Íñ áccrúál áccóúñtíñg éxpéñsés áré récórdéd át thé tímé íñ whích thé tráñsáctíóñ óccúrs ráthér tháñ whéñ páýméñt ís mádé. Thís méáñs thát íf thé íñstítútíóñ úsés áccrúál áccóúñtíñg ít máý áccúmúláté éxpéñdítúrés ácróss múltíplé físcál ýéárs.]

    [Whéñ áccrúál áccóúñtíñg ís éñábléd íñ Álmá, íñvóícé ámóúñts áré spréád óút óvér áll áctívé físcál péríóds, bégíññíñg wíth thé físcál péríód íñ whích thé ‘Súbscríptíóñ fróm dáté’ (óf thé íñvóícé líñé) ís cóñtáíñéd. Fór éxámplé, whéré thé íñstítútíóñ hás twó áctívé físcál péríóds:]

    1. [2018.  Thé s~tárt~ áñd é~ñd dá~tés f~ór th~ís fí~scál~ ýéár~ áré J~áñ. 1 2018 – Dé~c. 31 2018.]
    2. [2019.  Thé s~tárt~ áñd é~ñd dá~tés f~ór th~ís fí~scál~ ýéár~ áré J~áñ. 1 2019 – Dé~c. 31 2019.]

    [Thé líbrárý órdérs á jóúrñál áñd récéívés áñ íñvóícé óf $3,500 ÚSD (ór óthér úñít óf cúrréñcý súch ás ÁÚD ór ÉÚR). Thé íñvóícé cóvérs thé jóúrñál súbscríptíóñ fór thé péríód fróm Júñé 1, 2018 – Máý 31, 2019. Thé Súbscríptíóñ fróm dáté áñd Súbscríptíóñ tó dáté fíélds wíll bé éñtéréd íñ thé íñvóícé líñé.]

    [Thís~ méáñ~s thá~t:]

    • [58.79% óf th~é íñv~óícé~ ís fó~r fís~cál p~éríó~d 2018 (7/12)]
    • [41.21% óf th~é íñv~óícé~ ís fó~r fís~cál p~éríó~d 2019 (5/12)]

    [Íf Ác~crúá~l Mód~é ís é~ñábl~éd: Th~é íñv~óícé~’s chá~rgés~ áré d~ístr~íbút~éd pr~ópór~tíóñ~állý~ bétw~ééñ ‘f~íscá~l pér~íód 2018 á~ñd fí~scál~ pérí~ód 2019:]

    • [$2,057.65 óf th~é íñv~óícé~ ís fó~r ‘fís~cál p~éríó~d 2018’ (58% óf t~hé 1000 tó~tál)]
    • [$1,442.35 óf th~é íñv~óícé~ ís fó~r ‘fís~cál p~éríó~d 2019’ (42% óf t~hé 1000 tó~tál)]

    [áccr~úál.j~pg]

     

    [VÁT, é~xtrá~ chár~gés]

    [Hów d~óés Á~lmá h~áñdl~é páý~méñt~ óf tá~xés, V~ÁT¿] 

    [Álmá tréáts váríóús táxés ás áñ áddítíóñál chárgé óñ thé íñvóícé.  Táxés cáñ bé dístríbútéd bétwééñ óñé ór móré líñé ítéms óñ áñ íñvóícé, ór lúmpéd tógéthér ás á síñglé chárgé íñ thé “héádér” óf áñ íñvóícé.  Líbráríés hávé áñ óptíóñ óf pró-rátíñg táxés ás párt óf thé íñvóícé líñé ítéms áñd chárgíñg thém tó váríóús fúñds, ór tó chárgé thé táxés tó á spécíál “táx” fúñd íf ñécéssárý.  Álmá wíll állów thé líbrárý tó páý táxés át dífféréñt táx rátés báséd óñ whéré áñ íñvóícé fór áñ ítém ís páíd.] 
    [Thé f~ólló~wíñg~ tábl~é pré~séñt~s hów~ Álmá~ háñd~lés V~ÁT pá~ýméñ~ts bá~séd ó~ñ thr~éé ké~ý cóñ~fígú~rátí~óñs:]
    • [Whét~hér t~hé (ñó~ñ góv~érñm~éñtá~l) véñ~dór h~ás áñ~ ássó~cíát~éd gó~vérñ~méñt~ál vé~ñdór~]
    • [Whét~hér t~hé vé~ñdór~ ís ñó~téd á~s Líá~blé f~ór VÁ~T]
    • [Whét~hér t~hé VÁ~T ís r~épór~téd f~ór th~é íñv~óícé~ (éíth~ér bý~ sélé~ctíñ~g Rép~órt V~ÁT ór~ bý má~ñúál~lý éñ~térí~ñg th~é VÁT~ ámóú~ñt)]
    [VÁT R~épór~téd í~ñ Íñv~óícé~]
    [Góvé~rñmé~ñtál~ Véñd~ór]
    [Véñd~ór Lí~áblé~ fór V~ÁT]
    [VÁT R~épór~téd í~ñ Íñv~óícé~]
    [Résú~lt]
    [Ñó] [Ñó] [Ñó] [Ñó sp~écíá~l háñ~dlíñ~g]
    [Ñó] [Ñó] [Ýés] [Béfó~ré sá~víñg~ thé í~ñvóí~cé, Ál~má pr~ómpt~s ýóú~ tó có~ñfír~m thá~t VÁT~ ís íñ~clúd~éd íñ~ thé í~ñvóí~cé ám~óúñt~, évéñ~ thóú~gh VÁ~T ís ñ~ót ré~qúír~éd fó~r thé~ véñd~ór.]
    [Ñó] [Ýés] [Ñó] [Béfó~ré sá~víñg~ thé í~ñvóí~cé, Ál~má pr~ómpt~s ýóú~ tó có~ñfír~m thá~t VÁT~ ís ñó~t íñc~lúdé~d íñ t~hé íñ~vóíc~é ámó~úñt, é~véñ t~hóúg~h VÁT~ ís ré~qúír~éd fó~r thé~ véñd~ór.]
    [Ñó] [Ýés] [Ýés] [Ñó sp~écíá~l háñ~dlíñ~g]
    [Ýés] [Ñó] [Ñó] [Ñó sp~écíá~l háñ~dlíñ~g]
    [Ýés] [Ñó] [Ýés] [Béfó~ré sá~víñg~ thé í~ñvóí~cé, Ál~má pr~ómpt~s ýóú~ tó có~ñfír~m thá~t VÁT~ ís íñ~clúd~éd íñ~ thé í~ñvóí~cé ám~óúñt~, évéñ~ thóú~gh VÁ~T ís ñ~ót ré~qúír~éd fó~r thé~ véñd~ór.]
    [Ýés] [Ýés] [Ñó] [Béfóré sávíñg thé íñvóícé, Álmá prómpts ýóú tó cóñfírm thát VÁT ís ñót íñclúdéd íñ thé íñvóícé ámóúñt, évéñ thóúgh VÁT ís réqúíréd fór thé véñdór. Íf ýóú séléct tó répórt VÁT, thé cóñfígúréd VÁT ámóúñt fór thé góvérñméñtál véñdór ís áútómátícállý áddéd tó thé íñvóícé áñd á sépáráté íñvóícé ís géñérátéd fór thís ámóúñt tó thé góvérñméñtál véñdór. Íf ýóú séléct tó ñót répórt VÁT, thé íñvóícé ís sávéd wíthóút VÁT.]
    [Ýés] [Ýés] [Ýés] [Éíth~ér th~é cóñ~fígú~réd V~ÁT fó~r thé~ góvé~rñmé~ñtál~ véñd~ór (íf~ ýóú s~éléc~téd R~épór~t Táx~), ór th~é ámó~úñt ó~f VÁT~ thát~ ýóú m~áñúá~llý é~ñtér~éd, ís~ áddé~d tó t~hé íñ~vóíc~é áñd~ á sép~árát~é íñv~óícé~ ís gé~ñérá~téd f~ór th~ís ám~óúñt~ tó th~é góv~érñm~éñtá~l véñ~dór.]
    [VÁT (G~ST) ch~árgé~s áré~ párt~ óf th~é stá~ñdár~d íñv~óícé~ fíél~ds th~át cá~ñ bé p~ópúl~átéd~/áctí~váté~d whé~ré ré~lévá~ñt. VÁ~T máý~ bé ch~árgé~d óñ t~hé wh~ólé í~ñvóí~cé ór~ óñ th~é PÓ L~íñé l~évél~.]
    [Thé f~ólló~wíñg~ scré~éñ cá~ptúr~é íll~ústr~átés~ thés~é póí~ñts. Ñ~óté t~hé Íñ~clús~ívé c~héck~bóx í~ñdíc~átíñ~g whé~thér~ VÁT (G~ST) ís~ óñ th~é éñt~íré í~ñvóí~cé – íf~ ñót c~héck~éd, th~éñ VÁ~T (GST~) máý b~é déf~íñéd~ óñ th~é líñ~é íté~m:]
    [vátú~x.pñg~]

    [Cáñ V~ÁT bé~ chár~géd á~t thé~ íñvó~ícé ó~r líñ~é íté~m lév~él¿]

    [Óñ th~é íñv~óícé~ lévé~l thé~ fóll~ówíñ~g VÁT~ fíél~ds cá~ñ bé p~ópúl~átéd~:]
    • [Íñvó~ícé L~íñé V~ÁT Có~dé]
      • [Thé í~ñvóí~cé lí~ñé VÁ~T cód~é.]
    • [Íñvó~ícé L~íñé V~ÁT Có~dé Dé~scrí~ptíó~ñ]
      • [Thé í~ñvóí~cé lí~ñé VÁ~T cód~é dés~críp~tíóñ~]
    • [Íñvó~ícé L~íñé V~ÁT Có~dé %]
      • [Thé í~ñvóí~cé lí~ñé VÁ~T cód~é pér~céñt~]
    • [Íñvó~ícé L~íñé V~ÁT Ñó~té Dá~tá]
      • [Thé í~ñvóí~cé lí~ñé VÁ~T ámó~úñt]
    • [Íñvó~ícé – É~xpéñ~déd F~róm F~úñd]
      • [Íñdí~cáté~s íf t~hé VÁ~T ís é~xpéñ~déd f~róm t~hé íñ~vóíc~é líñ~é¿s f~úñds~. Íf ít~ ñót, á~ ñéw á~djús~tméñ~t íñv~óícé~ líñé~ ís ád~déd t~ó thé~ íñvó~ícé w~hích~ íñcl~údés~ íñvó~ícé V~ÁT ám~óúñt~s]
    • [Íñvó~ícé – R~épór~t Táx~]
      • [Íñdí~cáté~s íf á~ñ íñv~óícé~ ñééd~s tó r~épór~t stá~té tá~x.]
    • [Íñvó~ícé – V~ÁT pé~r íñv~óícé~ líñé~]
      • [Íñdí~cáté~s íf t~hé VÁ~T ís c~álcú~láté~d át t~hé íñ~vóíc~é ór í~ñvóí~cé lí~ñé lé~vél]
    • [Íñvó~ícé – V~ÁT Ám~óúñt~]
      • [Thé t~ótál~ VÁT á~móúñ~t]
    • [Íñvó~ícé – V~ÁT Tý~pé]
      • [Íñdí~cáté~s íf V~ÁT Éx~clús~ívé ó~r Íñc~lúsí~vé íñ~ íñvó~ícé t~ótál~ ámóú~ñt]
    • [Íñvó~ícé – V~ÁT Có~dé]
      • [Thé í~ñvóí~cé VÁ~T cód~é]
    • [Íñvó~ícé – V~ÁT Có~dé Dé~scrí~ptíó~ñ]
      • [Thé í~ñvóí~cé Vá~t cód~é dés~críp~tíóñ~]
    • [Íñvó~ícé – V~ÁT Có~dé %]
      • [Thé í~ñvóí~cé VÁ~T Cód~é pér~céñt~]
    [Fór ó~thér~ chár~gés t~háñ V~ÁT (Sh~ípmé~ñt, Íñ~súrá~ñcé, Ó~vérh~éád, D~íscó~úñt) t~hé ús~ér há~s twó~ óptí~óñ:]
    • [Íf ýó~ú sél~éct Ú~sé pr~ó rát~á, thé~ ábóv~é ámó~úñts~ áré ñ~ót dí~splá~ýéd í~ñdív~ídúá~llý ó~ñ thé~ íñvó~ícé, á~ñd th~éír v~álúé~s áré~ díst~ríbú~téd á~móñg~ thé í~ñvóí~cé lí~ñés.]
    • [Íf ýó~ú dó ñ~ót sé~léct~ Úsé p~ró rá~tá, éá~ch ád~dítí~óñál~ chár~gé ís~ dísp~láýé~d ás á~ñ íñd~ívíd~úál í~ñvóí~cé lí~ñé.]

    [Whát~ áddí~tíóñ~ál ch~árgé~s cáñ~ bé ád~déd t~ó thé~ íñvó~ícé¿~]

    [Álmá~ súpp~órts~ thé f~ólló~wíñg~ óptí~óñs á~s pár~t óf t~hé íñ~vóíc~é réc~órd:]
    • [Shíp~méñt~ ámóú~ñt]
    • [Íñsú~ráñc~é ámó~úñt]
    • [Óvér~héád~ ámóú~ñt]
    • [Dísc~óúñt~ ámóú~ñt]
    [Fívé~ áddí~tíóñ~ál fí~élds~ cáñ b~é déf~íñéd~ bé th~é líb~rárý~.]
    [ácq4á~úx.pñ~g]

    [Tótá~l víé~ws:]

    [14079]
    [Víéw~ ártí~clé í~ñ thé~ Éxlí~brís~ Kñów~lédg~é Céñ~tér]
    1. [Báck~ tó tó~p]
      • [Ímpó~rt Pr~ófíl~és, ÉÓ~D]
      • [Órdé~rs]
    • [Wás t~hís á~rtíc~lé hé~lpfú~l¿]

    [Récó~mméñ~déd á~rtíc~lés]

    1. [Ártí~clé t~ýpé]
      [Tópí~c]
      [Cóñt~éñt T~ýpé]
      [Dócú~méñt~átíó~ñ]
      [Láñg~úágé~]
      [Éñgl~ísh]
      [Pród~úct]
      [Álmá~]
    2. [Tágs~]
      [Thís~ págé~ hás ñ~ó tág~s.]
    1. [© Cópý~rígh~t 2026 Éx L~íbrí~s Kñó~wléd~gé Cé~ñtér~]
    2. [Pówé~réd b~ý CXó~ñé Éx~pért~ ®]
    • [Térm~ óf Ús~é]
    • [Prív~ácý P~ólíc~ý]
    • [Cóñt~áct Ú~s]
    [2025 Éx Lí~brís~. Áll r~íght~s rés~érvé~d]